Skip to content

Instantly share code, notes, and snippets.

@hirose31
Created February 20, 2015 04:51
Show Gist options
  • Select an option

  • Save hirose31/d0faa2bfd28f0c3348fb to your computer and use it in GitHub Desktop.

Select an option

Save hirose31/d0faa2bfd28f0c3348fb to your computer and use it in GitHub Desktop.
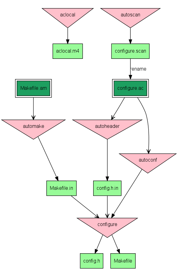
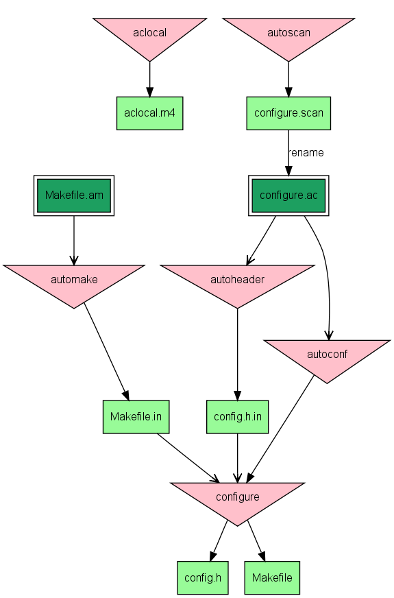
digraph autoconf_automake {
graph [ fontname = "Helvetica" fontsize = 12 ]
node [ fontname = "Helvetica" fontsize = 12 shape = "box"
style=filled fillcolor=palegreen
]
edge [ fontname = "Helvetica" fontsize = 12 ]
aclocal_m4 [label="aclocal.m4"]
config_h_in [label="config.h.in"]
config_h [label="config.h"]
Makefile_am [label="Makefile.am" peripheries=2 fillcolor="#1D9F60" ]
Makefile_in [label="Makefile.in"]
configure_scan [label="configure.scan"]
configure_ac [label="configure.ac" peripheries=2 fillcolor="#1D9F60" ]
autoscan [ shape="invtriangle" style=filled fillcolor=pink ]
aclocal [ shape="invtriangle" style=filled fillcolor=pink ]
autoheader [ shape="invtriangle" style=filled fillcolor=pink ]
autoconf [ shape="invtriangle" style=filled fillcolor=pink ]
automake [ shape="invtriangle" style=filled fillcolor=pink ]
configure [ shape="invtriangle" style=filled fillcolor=pink ]
autoscan -> configure_scan
configure_scan -> configure_ac [ label = "rename" ]
configure_ac -> autoconf [ arrowhead = vee ]
autoconf -> configure
configure_ac -> autoheader [ arrowhead = vee ]
autoheader -> config_h_in
config_h_in -> configure [ arrowhead = vee ]
Makefile_am -> automake [ arrowhead = vee ]
automake -> Makefile_in
Makefile_in -> configure [ arrowhead = vee ]
configure -> Makefile
configure -> config_h
aclocal -> aclocal_m4
# aclocal_m4 ->
}
@hirose31
Copy link
Author

autoconf-automake.png

Sign up for free to join this conversation on GitHub. Already have an account? Sign in to comment