The NFL Draft is an annual event, where young football players at the end of their College careers are selected by the professional NFL teams. Every year, the first overall pick is allocated to the NFL team with the worst record from the previous season. At the end of the 1st round, the reigning champions finally get to make their selection.
There are 32 professional teams in the NFL, so each round in the draft consists of 32 selections. To add an extra twist, the NFL teams can use their picks as currency, trading up and down the draft board. In any given draft, you can find NFL teams with 2 or 3 picks in the first couple of rounds - they will have traded places with other teams; sometimes for better selections, sometimes to move down the draft and gain more picks, or sometimes by trading away existing players for extra picks.
This GraphGist uses the data from the 2016 NFL Draft, with all the players taken in the 7 rounds of selections. Using this data, we can map which teams selected the most players, who the fewest, and find patterns in the positions of players selected.
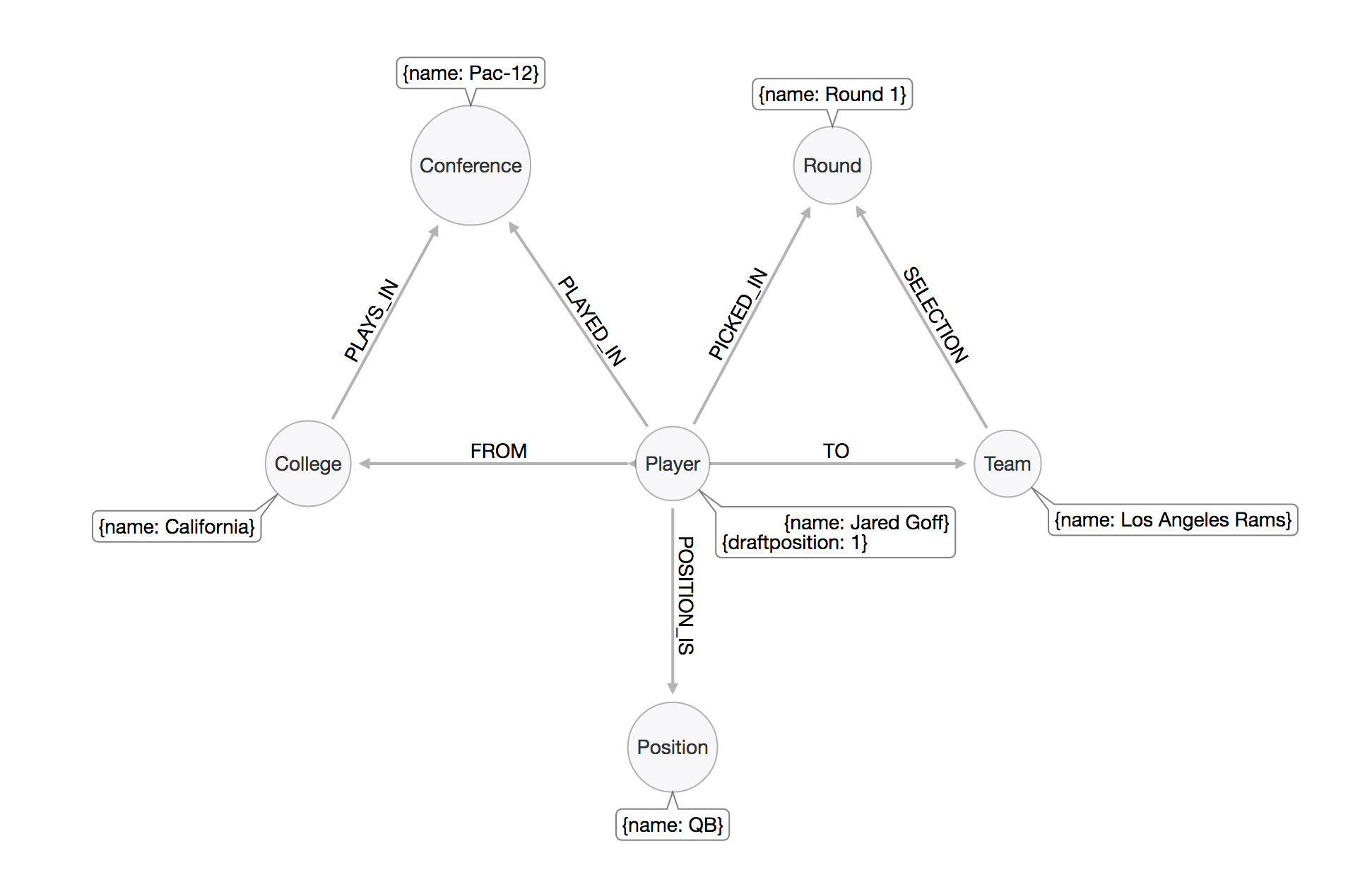
This domain model diagram was created with the Arrows tool
LOAD CSV WITH HEADERS FROM 'https://gist.githubusercontent.com/davidoliverSP2/716ed3b7155efbe78b5bd41d4c3c523a/raw/bcba24649549b58f44563766cba39bdb8ba2931b/draft_data.csv' AS line
MERGE (p:Player {name: line.Player}) ON CREATE SET p.DraftPosition = toInt(line.`Draft Position`)
MERGE (r:Round {id: line.Round})
MERGE (t:Team {name: line.Team})
MERGE (s:Position {name: line.Position})
MERGE (l:College {name: line.College})
MERGE (n:Conference {name: line.Conference})
CREATE (p)-[:POSITION_IS]->(s)
CREATE (p)-[:TO]->(t)
CREATE (p)-[:FROM]->(l)
CREATE (p)-[:PICKED_IN]->(r)
CREATE (p)-[:PLAYED_IN]->(n)
CREATE (l)-[:PLAYS_IN]->(n)
CREATE (t)-[:SELECTION]->(r)